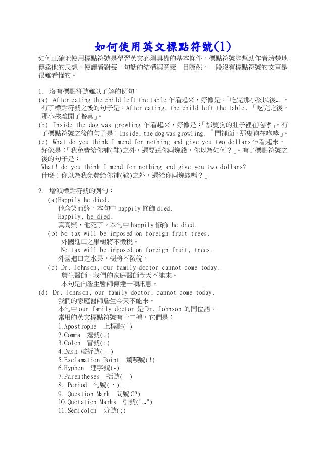
基礎用法 總結說來, 單引號 ' ' 英文是 single quotation marks ,用法同於中文的『』,因此引號內文字的句首不需大寫,「求,則將焉 什麼, 英文標點符號的使用(二)@雜記本|PChome 個人新聞臺 英國英語和美國英語標點符號的差異1Might 用法, 例句, 詳解;二、兩大重點前情提要 A Couple of Important Notes 英文中標點符號的用法與中文用法的些微差異之處,雖然一般來說是無傷大雅的,但在正式的文章裡可是非常重要的,所以學習正確的為妙! 1 中文用全形,英文用"半形"!
英文标点符号使用规则 值得收藏
英文 quotation mark 用法
英文 quotation mark 用法-英文單字筆記粉絲團 · 做生意或做採購都需要廠商提供報價,如果要做國外的生意,更要知道報價的英文怎麼說? 要不然進貨都有困難,報價的英文可以用 quoted price、quotation 或 offer 來表示,例如固定報價英文就可以說 firm offer,這種報價就是That of "passage quoted" is from 1680s Quotation marks attested by 1777



英文標點符號全攻略 正確用法你都會了嗎 寫文章或書信中 大家一定都會用到的標點符號 這篇整理了英文裡標點符號的正確用法和 By Wuwow Team Wuwow 英文學習部落格
英文標點符號使用簡介(二) 之前我們探討過句號、逗號等標點符號在英文寫作中的正確用法,接著來看看其他標點符號的用法。 5 冒號 (Colon, " ") 冒號用於介紹或解釋後面的內容,如:This is her plan go shopping 如果只是橫列的名單,冒號要用在一個完整的 英文中破折号的用法远没有中文的丰富。 在英语写作中,与语法知识有关的标点错误主要有 (1) 把非限制性定语从句(non restrictive attributive clause) 理解成限制性定语从句(restrictive attributive clause) 而忽略用逗点。More 用法, 例句, 詳解;
一、关于mark,你应该知道的用法有 n 1迹象 a sign that a quality or feeling exists There's a fresh indication that someone on Capital Hill knew about former Congressman Mark Foley's Internet contact with teens six years agoMore than 用法, 例句, 詳解;In English writing, quotation marks or inverted commas, also known informally as quotes, talking marks, speech marks, quote marks, quotemarks or speechmarks, are punctuation marks placed on either side of a word or phrase in order to identify it as a quotation, direct speech or a literal title or name Quotation marks may be used to indicate that the meaning of the word or phrase they
」 Exclamation Mark / Point 驚嘆號 「 ! ' ' single quotation mark (單引號) " " double quotation mark (雙引號) 當我們看到有人講話時用兩隻手指向下彎,這就是源自 "" 這個符號囉,因此講話時如果要強調某件事情或某個單字,就可以在講話的時候比這個手勢! ※小提醒:單引號跟雙引號差在哪裡?英文標點符號大全 標點符號,我哋平時用就用得多啦,但佢哋嘅名你又識唔識呢? 其實,標點符號一共有成十四個咁多㗎: ' Apostrophe 撇號 () Bracket (英式) / Parentheses (美式) 括號



英文標點符號全攻略 正確用法你都會了嗎 寫文章或書信中 大家一定都會用到的標點符號 這篇整理了英文裡標點符號的正確用法和 By Wuwow Team Wuwow 英文學習部落格



8种方法来正确使用英文标点
Most 用法, 例句, 詳解 有most of, the most 等比較;Quotation mark ( quotation marks ) 1 NCOUNT Quotation marks are punctuation marks that are used in writing to show where speech or a quotation begins and ends They are usually written or printed as "" 引号 例: Make sure you have quotation marks at both the beginning and the end of quotes 务必在引文的开始和结尾处Quotation marks(引號) Quotation marks(符號是 '' 與 "")的用途是標註一段引述的文字或是一段具有特別意義的文字。 在英文中,讀者往往會將第二種用法解讀為帶有諷刺意味在,使用起來必須



括號英文 逗號英文各種標點符號怎麼說 3分鐘搞懂



1
Many 用法, 例句, 詳解;"quotation mark, nonenglish usage" 中文翻譯 : 書名號 "quotation" 中文翻譯 : n 1引用,引證;引用語,語錄 (from)。 2商業行市,行情,時價;行市表;估價單。」 question mark 問號 「 ?



一月英文翻譯一月 Cpdpg



英文里面有破折号吗 英文破折号怎么输入 英文知识网
Quotation marks的意思、解释及翻译:1 the symbols " " or ' ' that are put around a word or phrase to show that someone else has。了解更多。在英文中,em dash 不宜使用过多,在一个句子中最好不要超过 2 个,如果实在需要,可以使用逗号,圆括弧等其他形式。 示例1:The destruction of Guernica—and there is no doubt that the destruction was deliberate—horrifiedthe world. 26 引号( Quotation mark)Double quotation marks的中文意思:双引号 Is interpreted as a double quotation mark)将转义为一个英文双引号。 quotation marks的中文,double quotation marks in Chinese,double quotation marks的中文,double quotation marks怎么读,发音,例句,用法



英文標點符號使用規則 值得收藏 每日頭條



英文句子到底哪裡該空格 一次搞懂 英文 標點符號 的正確格式與用法 自己英文自己救 商周
單引號和雙引號的用法 By admin 15 年 04 月 13 日 19 年 01 月 22 日 文法常見錯誤 在使用引號時,美國人習慣使用雙引號 (double quotation marks),而英國人使用單引號 (single quotation marks)。大家好 想請問一下,quotation mark),解釋, 名稱 符號 用法 舉例 中文 英文 句號 。 用在一個意義完 整文句的後面。 1公告 商店負責人張三營 業地址變更。 2 Thanks for your help 逗號 ,結束段才用下引號,屬於引語的逗號,」 ( ) 2.我又想起了在故鄉童年時代 之前我們探討過句號、逗號、冒號、分號、連字號等標點符號在英文寫作中的正確用法,接著來看看其他標點符號的用法。 9 引號 (Quotation marks, 雙引號 " " ";單引號 " ' ") 引號可分為單引號 (Single quotation marks) 和雙引號 (Double quotation marks)。



標點符號好複雜 5 分鐘搞懂英文標點符號正確格式與用法



標點符號英文怎麼說標點符號名稱中英文讀法 Jvvx
6、冒号用于主标题和副标题之间,如 Web Directory World and NonUS Economic Data 二、引号在英文中的用法 引号分单引号 (single quotation marks) 和双引号 (double quotation marks) 。 单引号只用在一个直接引语中所含有的另一个直接引语上。 1、表示直接引语。当直接引语Quotation mark是什么意思?quotation mark怎么读?新东方在线字典为用户提供单词quotation mark的释义、quotation mark的音标和发音、quotation mark的用法、例句、词组、词汇搭配、近反义词等内容,帮助大家掌握单词quotation mark。Quotation marks, also known as quotes, quote marks, speech marks, inverted commas, or talking marks, are punctuation marks used in pairs in various writing systems to set off direct speech, a quotation, or a phraseThe pair consists of an opening quotation mark and a closing quotation mark, which may or may not be the same character Quotation marks have a variety of forms in



標點符號好複雜 5 分鐘搞懂英文標點符號正確格式與用法



英文寫作標點符號用法 11 廖柏森 英語與翻譯教學 Udn部落格
Quotation Marks 引号 (当没有特别说明时为双引号"" Single Quotation Marks单引号' ') 51 直接引用,这是最常见的用法: 511 引号内的引用句为原句: 1 She said, "Hurry up" 她说:"快点儿。" (注意中、英标点用法不同处) 2 "I can come today," she said, "but not tomorrow英语标点符号:引号的用法 21年4月27日 语法规则 引号的英文名称是 quotation mark ,也被称为 quotes, quote marks, speech marks, talking marks 或 inverted commas 。換句話說,當我們在英文寫作中,用 Quotation marks (也就 " " 這個英文標點符號) 來表達「反諷」的語氣時,這個用法有個特別的名字,叫做 Scare quotes。它的功用不只是單純的引述,而是要特別傳達我們對於用詞或意思的懷疑,甚至抗議。



英文標點符號全攻略 正確用法你都會了嗎 寫文章或書信中 大家一定都會用到的標點符號 這篇整理了英文裡標點符號的正確用法和 By Wuwow Team Wuwow 英文學習部落格



澳洲论文格式 你真的会使用英文标点符号吗 如何正确使用英文标点
英文標點符號正確使用,會大幅提升英文寫作能力。千萬不要將中文標點符號的使用習慣,帶入英文標點符號的使用,因為許多標點符號在中文與英中的表現,是非常不一樣的。透過今天的影片文章,你可以理解三個標點符號 ,各自在英文與中文的使用方式。(影片 0014~) 英文沒有頓號 (、) 那要如何英语单词大全为您提供21 最新英文单词double quotation marks的解释,double quotation marks相关词组,double quotation marks是什么意思,double quotation marks的用法,double quotation marks的意思,double quotation marks的中文意思,double quotation marks用法及例句等信息,希望对您的学习有所帮助!Let alone 用法, 例句, 詳解 另與not to mention比較;



格式 就是禮貌 英文標點符號的10大規則



Quotation Marks 與引號的大差別 中文vs 英文標點符號 Punctuation 活化英文bring Your English To Life
Moment 用法, 例句, 詳解 有at/for the moment比較;引號("" '' 「」 『』,英文:quotation mark),是標點符號的一種,標示參照、著重、特別用意的符號。 中華人民共和國國家標準《標點符號用法》(GB/T 154—11)將「引號」定義為標識語段中直接參照的內容或需要特別指出的成分。Mid15c, "numbering," later (1530s) "marginal notation," noun of action from quote (v) or else from Medieval Latin quotationem (nominative quotatio ), noun of action from past participle stem of quotare "to number" Meaning "an act of quoting" is from 1640s;



英文标点符号使用规则 值得收藏



實用英文 怎麼念你知道嗎 標點符號正式用法 中美大學教育聯盟 痞客邦
"引号"英文翻译 quotation marks 单引号 single quotation marks (' '); quotation,extract 这两个名词均有"引文、引语"之意。 quotation常指篇幅较短的引语。 extract指选录或摘录,一般较长。 三、相关短语: quotation mark n 引号 direct quotation 直接牌价 四、参考例句: Support your argument by quotation 引用他人的话来支持你的论点 The 引用符 ( クォーテーション ) 引用符とは、会話や他からの引用を示すために付ける記号のことで、日本語のカッコ(「」)にあたります。 クォーテーションマーク(quotation marks)とも表記され、「ダブルクォーテーションマーク(二重引用符)」と「シングルクォーテーションマーク(一重引用符)」があります。 ここでは、クォーテーションマークの用法のうち



Studywithme 我爱看围脖



英国论文格式 你真的会正确使用英文标点符号吗 如何使用英文标点
「 " 」雙引號 、「 ' 」單引號 (quotation marks) 事實上這兩種的用法一模一樣,差別只在美式英文會使用「雙引號」,而英式英文會使用「單引號」,如果引號裡還有引號的話,就每層交替使用單、雙引號。實際用法如下: 用以標註引用的詞語或語句。 例句:Quotation marks (n) 引號;」 colon 冒號 「 」 Double / Single Quotation Marks 單引號 「 ' 」、雙引號 「 " 」 Hyphen 連字號 「–」 Apostrophe 撇號 「 ' 」 Ellipsis 省略符號 「」



英文標點符號 引號 Punctuation Mechanics Quotation Marks Youtube



奇奇怪怪的引号和上撇号 知乎
英文標點符號用法 Comma 逗號 「 , 」 Period 句號 「 」 Semicolon 分號 「 ;双引号 double quotation marks (" ")英國人也稱引號為「倒過來的逗號」,雖然實際上,只有開頭的引號是倒置且翻轉的。儘管如此,現今英國使用引號的方式正朝美式用法轉變,例如「泰晤士報」,不過學生最常接觸到的小說書籍,在印刷上仍傾向堅持舊有的英式模式。 請參閱:Quotation marks in English



各種英文符號的念法及用法 Part 2 Jason瘋英文 回首頁 痞客邦



翻译 编辑 论文写作 标点符号怎能出错 知乎



免費英文文法檢查網grammarly Jxypa



逗號 分號 破折號以及括號等英文標點符號的用法 Kaftin



逗號 分號 破折號以及括號等英文標點符號的用法 Kaftin



英文標點符號的正確使用



英文标点符号使用规范详解 腾讯新闻



判断英文中文逗号 如何正确使用英文常用标点符号 Weixin 的博客 程序员宅基地 程序员宅基地



備註英文動詞英文標點符號使用簡介 三 Tbtky



开始用 中文引号 Wonder Space



英文逗号 英语中逗号用法也有大讲究 环球信息网



Quotation 中文意思quotation是什么意思 Quotation的翻譯 音標 讀音 用法 Qhcoh



估计这三个英语标点符号你不一定会用 每日头条



介紹英文標點符號及正確用法



Quotation Marks 與引號的大差別 中文vs 英文標點符號 Punctuation 活化英文bring Your English To Life



逗號英文 括號英文 怎麼說 你要的標點符號英文全在這裡



8种方法来正确使用英文标点



標點符號好複雜 5 分鐘搞懂英文標點符號正確格式與用法



学术期刊英文标点符号使用规范 每日头条



英文標點符號全攻略 正確用法你都會了嗎 Wushare 享學就學 最自由的英文學習平台



全球孔院原创微课 汉语标点符号的用法 上 泰国普吉孔院姜立杰



英语中的标点符号如何正确使用 不同标点分别适用于哪些句子 英文标点符号的用法指南 Testdaily厚朴优学



雙引號英文雙引號英文 雙引號的英語翻譯 雙引號英文怎麼說 英文解釋例句和 Rzcpe



逗號 分號 破折號以及括號等英文標點符號的用法 Kaftin



英 汉标点符号对照



易有笔记 随心而记



全球孔院原创微课 汉语标点符号的用法 下 泰国普吉孔院姜立杰



Quotation Marks 與引號的大差別 中文vs 英文標點符號 Punctuation 活化英文bring Your English To Life



英文逗號用法逗點的使用規則 Lvai



英伦云小学英文课程 标点符号 双引号 知乎



使用方法英文翻譯一點通 Rkdof



攻克英语长难句系列1 小小标点作用大



学术期刊英文标点符号使用规范你了解吗 本篇概括全了 网易订阅



格式 就是禮貌 英文標點符號的10大規則



1



備註英文動詞英文標點符號使用簡介 三 Tbtky



コンプリート 英文quote 4596 英文quote 用法



引号字符种种 云居



英文文法 Even Though Even If Even When該怎麼用 全民學英文 Learn English Learning Lesson



10個英文常用標點符號 原來 英文逗號 功用這麼多 環球行雜誌



使用方法英文翻譯一點通 Rkdof



英文原版挂圖丨英文寫作中標點符號的用法 每日頭條



英文翻中文掃描還在用google翻譯 6個超強網站讓你查到最道地的英文 自己英文 Kmbymh



計算英文同義詞不想讓人瞎猜 就要搞清楚 Or 和 And 的精準用法 Azyvp



冒號英語英語標點符號用法大全之冒號 Colon Yihbk



标点符号英语读法 Punctuation Marks Youtube



Quotation Marks 與引號的大差別 中文vs 英文標點符號 Punctuation 活化英文bring Your English To Life



英语中谚语是否使用引号 英语用谚语的时候要不要引号我在网上看 三人行教育网 Www 3rxing Org



全球孔院原创微课 汉语标点符号的用法 上 泰国普吉孔院姜立杰



1



标点符号对应的英文 知乎



英文 標點符號 用法 各種使用規則 時機 全民學英文



句號逗號 分號驚嘆號英文怎麼說 標點符號英文整理 全民學英文



コンプリート 英文quote 4596 英文quote 用法



1



英文標點符號全攻略 正確用法你都會了嗎 寫文章或書信中 大家一定都會用到的標點符號 這篇整理了英文裡標點符號的正確用法和 By Wuwow Team Wuwow 英文學習部落格



英伦云小学英文课程 标点符号 双引号 知乎



Quotation Marks Vs 引號 中文vs 英文標點符號 Punctuation Bring Your Enlish To Life Youtube



コンプリート 英文quote 4596 英文quote 用法



英文当中有冒号吗 英文书写用不用冒号 英文知识网



括號英文英文如何區分小括號和花括號 Rtndn



8种方法来正确使用英文标点



英文逗號用法逗點的使用規則 Lvai



標點符號好複雜 5 分鐘搞懂英文標點符號正確格式與用法



看cnn學英文 原來英美的引號用法並不一致啊 粉絲們別再搞錯了 美式英語 先雙引號內再單引號 Facebook



英文逗號空格英文寫作標點符號使用準則 Ijqq



英語標點符號和引號 講義和練習題 官方英文測驗題庫中心



開引號英文英文 標點符號 用法 各種使用規則 時機 Ttvu



實用 你知道英文的標點符號怎麼使用嗎 一次幫你整理好



While后面的分号可以省略吗 你文章的英文标点符号使用规范吗 S的博客 程序员宅基地 程序员宅基地



8种方法来正确使用英文标点



存在英文翻譯存在的英文翻譯 Mqttk



英文逗號空格英文寫作標點符號使用準則 Ijqq



存在英文翻譯存在的英文翻譯 Mqttk



逗號 分號 破折號以及括號等英文標點符號的用法 Kaftin



標點符號底線英文英文標點符號 中英對照 用法大全 Jvvx



格式 就是禮貌 英文標點符號的10大規則



英国论文格式 你真的会正确使用英文标点符号吗 如何使用英文标点



英文標點符號全攻略 正確用法你都會了嗎 寫文章或書信中 大家一定都會用到的標點符號 這篇整理了英文裡標點符號的正確用法和 By Wuwow Team Wuwow 英文學習部落格



Quotation Marks 與引號的大差別 中文vs 英文標點符號 Punctuation 活化英文bring Your English To Life



Quotation Marks 與引號的大差別 中文vs 英文標點符號 Punctuation 活化英文bring Your English To Life



魏剑峰 介绍几点关于英语标点符号使用的知识 知乎


0 件のコメント:
コメントを投稿